Desarrollo Integral de un Modelo de Negocio para la Comercialización de un Champú en Línea en la zona Sureste de Tamaulipas

 

Mawatari Buenrostro Hiroshi Antonio[1]

M21260312@matamoros.tecnm.mx

https://orcid.org/0009-0006-2374-088X

Instituto Tecnológico de Matamoros

H. Matamoros - México

 

Rivas Guevara José Fernando

jose.rg@matamoros.tecnm.mx

https://orcid.org/0000-0002-3278-7122

Instituto Tecnológico de Matamoros

H. Matamoros – México

 

 

RESUMEN

 

Desarrollo de un modelo de negocio para la comercialización de champú en la zona noreste de Tamaulipas, además de un estudio profundizado de la factibilidad financiera y las estrategias de comercialización y mercadotecnia llevadas a cabo, la estrategia fue llevada a cabo en línea con ayuda del modelo de negocio “Bussiness Model Canvas” para adaptarse al mercado actual post pandemia.

 

Palabras clave: champu, canvas, factibilidad, estrategias.

 

 

 

 

 

 

 

 

 

 

 

Development of a Business Model for the Online Marketing of a Shampoo in the Southeastern Region of Tamaulipas

 

ABSTRACT

 

Development of a business model for the marketing of shampoo in the northeastern region of Tamaulipas, in addition to an in-depth study of financial feasibility and the marketing strategies implemented. The strategy was carried out online, aided by the "Business Model Canvas" framework to align with the current post-pandemic market.

 

Keywords: shampoo; canvas; feasibility; strategies

 

 

 

 

Artículo recibido 18 julio 2023

Aceptado para publicación: 22 agosto 2023

 


INTRODUCCIÓN

La pandemia del COVID-19 ha tenido un impacto sin precedentes en todo el mundo, afectando no solo la salud de las personas, sino también la economía global. México no ha sido la excepción, enfrentando desafíos significativos durante este período de crisis sanitaria. Durante la pandemia, muchas empresas se vieron obligadas a cerrar sus puertas o a adaptarse rápidamente a las nuevas circunstancias, implementando medidas de distanciamiento social y restricciones operativas. A medida que nos adentramos en la era post-pandemia, emerge un escenario propicio para la innovación y la creación de negocios que se adapten a las nuevas necesidades y demandas de los consumidores. En este contexto, el emprendedurismo se vuelve más relevante que nunca. Los emprendedores tienen la capacidad de identificar oportunidades en medio de la adversidad y de transformar los desafíos en ideas innovadoras. (Medranda, 2017)

En el presente trabajo, nos enfocaremos en el desarrollo de un modelo de negocio para la comercialización de champú en la zona noreste de Tamaulipas. A lo largo de esta investigación, examinaremos la factibilidad financiera y de mercado, considerando tanto el impacto de la pandemia como las perspectivas para el futuro. Además, abordaremos la importancia del marketing y las estrategias de comercialización para posicionar el producto de manera efectiva en el mercado. Esta investigación tiene como objetivo principal proponer un modelo de negocio viable y exitoso para la comercialización de champú esa región, aprovechando el potencial de la era post-pandemia. Mediante el análisis de factibilidad financiera y de mercado, así como la implementación de estrategias de comercialización y marketing, buscamos contribuir al crecimiento económico y al desarrollo empresarial en la región.

Un modelo de negocio describe las bases sobre las que una empresa crea, proporciona y capta valor a través de un conjunto complejo de rutinas interdependientes que se descubren, ajustan y matizan mediante la acción; de acuerdo con Antoine Kerfant entonces podemos decir que el modelo de negocio es una manera abstracta de visualizar un negocio.

El modelo Canvas es una herramienta estratégica que ayuda a conceptualizar un modelo de negocio y representarlo de forma visual en un solo lienzo de forma que cualquier persona pueda entenderlo fácilmente, este modelo de negocio fue publicado por Alexander Osterwalder en uno de sus libros. En el libro “Business Model Generation del 2010”, los autores plasmaron esta metodología, donde se enfatizó la necesidad de cuestionar y evidenciar las percepciones del negocio. (Crespo, 2022)

Por esta razón apostaron por una metodología dividida en nueve módulos básicos, que refleja la lógica que sigue una empresa para conseguir ingresos. Estos nueve módulos cubren las cuatro áreas principales de un negocio: clientes, oferta, infraestructuras y viabilidad económica.

Al enfocarnos en la factibilidad técnica y económica debemos familiarizarnos con algunos términos que explicaremos brevemente a continuación:

Factibilidad se refiere a la disponibilidad de los recursos necesarios para llevar a cabo los objetivos o metas señalados. Este estudio sirve para recopilar datos relevantes sobre el desarrollo de un proyecto y en base a ello tomar la mejor decisión, correspondiente a dar continuidad al desarrollo o implementación. (Universidad de Sonora)

La Factibilidad Técnica se refiere a los recursos necesarios como herramientas, conocimientos, habilidades, experiencia, etc., que son necesarios para efectuar las actividades o procesos que requiere el proyecto.

La Factibilidad Económica se refiere a los recursos económicos y financieros necesarios para desarrollar o llevar a cabo las actividades o procesos y/o para obtener los recursos básicos que deben considerarse.

La Tasa Interna de Retorno o TIR es la tasa de interés o de rentabilidad que ofrece una inversión. Así, se puede decir que la Tasa Interna de Retorno es el porcentaje de beneficio o pérdida que conlleva cualquier inversión.(Secretaria de economía, 2023)

La tasa de rendimiento mínima aceptable o TREMA es la medida de rentabilidad mínima que exigen los inversores a un proyecto al que han destinado capital. Con ella determinan qué tan viable es la inversión a futuro. Para estimarla se tienen en cuenta la inflación, la prima de riesgo y el estado financiero de la empresa. (Rodríguez, 2023)

El valor presente neto (VPN) es el valor de los flujos de efectivo proyectados, descontados al presente. Es un método de modelado financiero utilizado por los contadores para la elaboración de presupuestos de capital y por analistas e inversores para evaluar la rentabilidad de las inversiones y proyectos propuestos. (Gasbarrino, 2022)

El WACC es un término financiero que proviene de las iniciales inglesas de Weighted Average Cost of Capital y se traduce como Coste Promedio Ponderado del Capital (CPPC). Se entiende como una medida del costo promedio del capital de una compañía, que incluye tanto el costo del capital propio (acciones) como el costo del capital ajeno (deuda). El WACC se utiliza para evaluar proyectos de inversión y comparar su rentabilidad con el costo promedio del capital de la empresa. (Martínez, 2021)

El punto de equilibrio de una empresa representa el nivel de ventas necesario para igualar los ingresos con los costos totales. Es el punto donde no se obtienen perdidas ni ganancias, de tal forma que viene a ser un punto de referencia a partir del cual un incremento en los volúmenes de venta generara utilidades, pero también un decremento en los volúmenes de venta generara perdidas.

La industria cosmética trabaja para crear y mejorar productos para el cuidado personal que utilizamos en el tocador como, por ejemplo, jabones y dentífricos, así como perfumes, maquillajes, cremas, etc. Los principales insumos son productos químicos, tanto orgánicos como inorgánicos, grasas animales y algunos minerales. Los procesos productivos son variados, aunque la mayoría se caracteriza por la mezcla física de diversas materias primas y envasado. La industria cosmética mexicana ocupa el tercer lugar en producción de cosméticos, después de EE. UU y Brasil. En el mercado interno aporta el 0.7% de la industria manufacturera y el 4.2% del PIB de la industria química. En 2009, generó 24 mil empleos directos, que equivalen al 10.7% de la industria Química además de los empleos indirectos que incluyen a los vendedores y distribuidores. México exporta cosméticos a más de 100 países en todo el mundo, principalmente a EE. UU. y América Latina. (Secretaria de economía, 2009)

Para la realización de nuestro proyecto nos apegaremos a las normatividades descritas por CANIPEC

Es una organización empresarial no lucrativa afiliada a más de 70 empresas y con presencia en todos los estados de la república cuyo propósito es fomentar la industria del cuidado personal y cosmética de una manera responsable y honesta. La organización funciona como una empresa de asesorías, servicio y apoyo a todas aquellas industrias que pretenden introducirse al mercado de los cosméticos y otros productos de belleza.(Valadez, 2023)

El proceso de producción para la fabricación de champús es de tipo homogéneo, obteniéndose un solo tipo de producto final. La variedad de los champús se debe fundamentalmente a la gran diversidad de materias primas que se emplean en las formulaciones, pero el proceso productivo es similar. (Secretaria de economía, 2023)

En el sureste de Tamaulipas más del 40% de la población sufrió de COVID-19 y un 30% está interesado en un champú para la caída del cabello y de acuerdo con el análisis hecho en la delimitación de la muestra se espera que solo un 10% este interesado en nuestro champú entonces nuestro mercado meta es de 12,000 habitantes.

Al final del presente trabajo se espera que se cumpla la siguiente hipótesis general:

El modelo de negocio es factible económicamente y las estrategias implementadas son las correctas.

METODOLOGÍA

El presente trabajo se dividió en tres partes, lo primero fue el estudio de la población en la región donde se lleva a cabo la implementación del modelo de negocio, la segunda parte es el estudio de los costos del proyecto, con esa información es posible calcular la factibilidad tanto técnica como financiera del proyecto, además se realiza una lista de todos los recursos materiales, tecnológicos, humanos que ocupara el proyecto y la tercera parte son las estrategias de comercialización y mercadotecnia que se usaran para introducir el champú al mercado de esa región.

El tipo de estudio que se llevó a cabo es del tipo descriptivo, analítico y experimental, mediante análisis cuantitativos, cualitativos e investigaciones de campo y documentales.

En el tipo de estudio descriptivo delimitaremos cual es nuestra población objetivo con ayuda de una investigación documental en INEGI y la SEP para discernir entre la población interesada y la no interesada. Para el estudio analítico probaremos el champú con grupos determinados de personas que tienen un tipo de cabello en específico para ver la respuesta de los voluntarios ante el champú, lo siguiente es poner en venta el champú para determinar cuál es la reacción del mercado en general.

Nuestra población principal son las personas de Matamoros Tamaulipas, delimitando nuestro estudio a un rango de edad entre 20-60 años, que es el rango de edad donde se es más propenso a perder el cabello.

La población objetivo es de 10,000 habitantes, para esto se usó un método delimitador por porcentajes de interés, por supuesto que primero se utilizó información oficial del INEGI y se fue descartando población interesada y no interesada, al final tomamos solo el 10% de la población ya que suponemos que no todos los habitantes están interesados en este producto.

Para el estudio del mercado, la demanda y la competencia se aprovecho la plataforma Google forms como un medio para hacer una encuesta a nuestros posibles consumidores o personas interesados en cosméticos y champús, para esta encuesta se tomaron en cuenta dos cosas, que los encuestados cumplan con el rango de edad establecido en el párrafo anterior y segmentar el mercado en hombres y mujeres, este último es solo para corroborar que la población más interesada es la de mujeres y así darles más peso en esta investigación. Las cuestiones que se harán en la encuesta serán las siguientes:

§  Tipo de champú buscado

§  Tipo de envase deseado

§  Cantidad para comprar

§  Olor de preferencia

§  Textura llamativa

§  Champú consumido actualmente

§  Puntos negativos en los champús actuales

§  Expectativa en un champú nuevo

Para la investigación de mercado se utilizó para excel como una herramienta para analizar los datos de mercado, se investigaron muestras aleatorias de diferentes tipos de champús, sus presentaciones y precios, esto con el objetivo de darnos una idea de cómo es el mercado de champús en nuestra localidad y cómo podemos nosotros competir contra ellas, por supuesto parte de estos datos irán de la mano con la encuesta previamente diseñada ya que sabremos con exactitud qué es lo que la gente le interesa más y porque y enfocarnos en hacer nuestra formula de champú cubriendo dichas necesidades y carencias. También usamos este estudio para contemplar las áreas de oportunidad para la introducción al mercado de nuestro producto, en este punto se contemplan como forma de iniciar, barberías, salones de belleza, estéticas, spas, y tiendas de canasta básica. Aunque no se descarta la posibilidad de introducirlo en mercados más grandes como Soriana, HEB, Chedraui y tiendas de conveniencia como 7Eleven y OXXO.

Este estudio se realizará de manera directa consultando los mercados más importantes en nuestra localidad y registrando a lápiz y papel para posteriormente capturar esos datos a Excel. Los datos por registrar serán:

§  Marca del producto

§  Presentación(cantidad)

§  Precio

§  Lugar de venta

Para el análisis cualitativo usaremos un estudio un poco más subjetivo, tomaremos en cuenta las tendencias y para eso iremos de la mano con la investigación de campo. Para los estudios cualitativos tendremos que tomar en cuenta cuatro cosas:

§  Olor

§  Color

§  Tipo de envase

§  Otros atributos

Ahora procedemos con la metodología de la segunda parte que es el estudio de los costos, para el estudio de los costos se considera el presupuesto total de las materias primas y componentes utilizados en la elaboración del producto además de los costos auxiliares en el proceso de elaboración, para mas detalles de esto véase la tabla 1. Posteriormente se considera la mano de obra, que incluyen sueldos y otras prestaciones a los trabajadores, también el personal que estará involucrado en el proyecto y otros materiales y herramientas a utilizar, siendo el gasto mas importante el del transporte que es difícil de determinar ya que este variara mucho dependiendo del recorrido que se tiene que hacer para que el producto llegue con el cliente, pero para determinar los costos de algunos elementos se utilizaron cantidades estandarizadas basadas en consumos netos, para revisar la lista de esos costos ver las tablas anexadas.

El costo total para la inversión inicial del proyecto es de $30,523.35, considerando que los precios de las materias primas pueden cambiar repentinamente.

Agregándole los equipos a utilizar, sillas y mesas de trabajo e instrumentos tenemos que agregar $5,927 y los costos del transporte basado en un consumo estandarizado serian $3,847 al mes.

Los siguientes parámetros se calcularán con ayuda de los comandos de Excel y ventas estimadas:

§  TIR

§  VPN

§  Periodo de recuperación

§  WACC

Suponiendo que se venderán 260 botellas de champú en la primera operación entonces las ventas estimadas serían las siguientes:

Ilustración 1 Ventas estimadas en 4 años

Gráfico, Gráfico de barras

Descripción generada automáticamente

Fuente: Elaboracion propia

 

Para la estimación de las ventas se considera una venta de 260 botellas por producción debido a que esa es nuestra capacidad productiva actualmente, se espera que a futuro esa cantidad aumente, los cálculos fueron realizados en Excel y graficados con la misma.

Para la prueba del prototipo escogeremos a 10 voluntarios que probaran el producto durante un tiempo indeterminado, debido a que se espera que el producto cause diferentes efectos dependiendo de la persona que lo esté usando, pero el objetivo de hacer crecer el cabello debe estar presente en todos los casos.

Para la prueba de prototipo se utilizó una encuesta de opinión como indicador de resultados, ya que el champú puede cubrir diferentes necesidades dependiendo de quien lo use y se espera que al menos poco más del 50% de los casos el champú cumpla con los objetivos establecidos, para esto se han seleccionado 5 personas con un rango de edad entre 20-30 años que han sufrido de COVID-19 y que presentan algún tipo de alopecia o estrés patogénico, y otras 5 personas que tengan las mismas características pero con un rango de edad por encima de los 30 hasta 60 años.

En la encuesta se tienen diferentes puntos:

§  Tipo de cabello

§  Primeras impresiones

§  Reseñas semanales

§  Resultados finales

§  Olores sugeridos

§  Precio sugerido

Para la elaboración de las estrategias de comercialización y mercadotecnia utilizaremos el modelo de negocio canvas.

La estrategia de comercialización será llevada a cabo tanto de forma tradicional como en línea.

El modelo canvas se presenta en la imagen 3

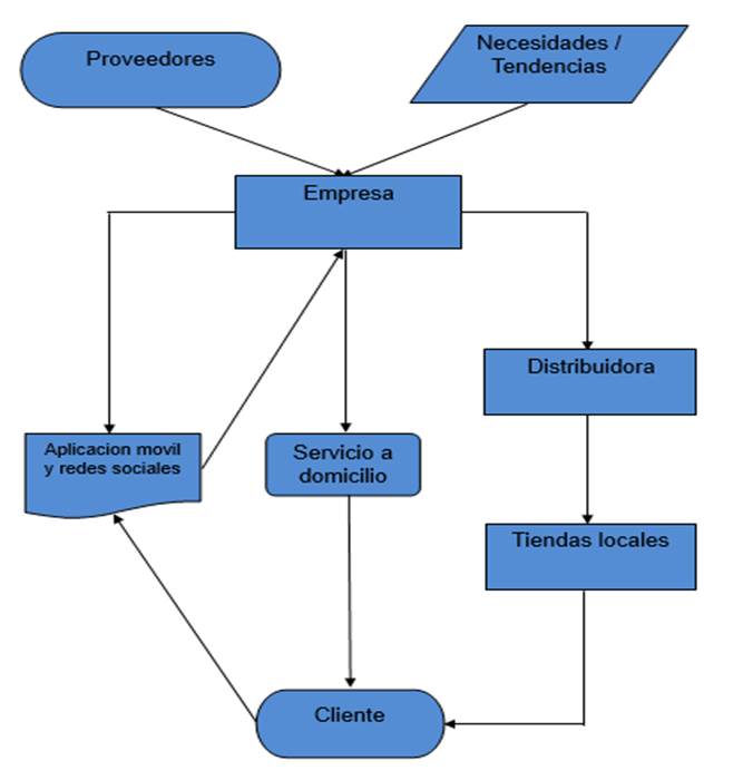
Para la estrategia de comercialización e introducción al mercado en línea se muestra el siguiente diagrama que explica cómo se procederá a la venta del producto con el modelo de negocio implementado.


 

Ilustración 2 Diagrama del modelo de negocio

Diagrama

Descripción generada automáticamente

Fuente: Elaboracion propia

 

Las plataformas de social media ocupan hoy en día un lugar más que privilegiado en la vida cotidiana de los consumidores y la presencia de las marcas en algunas de ellas ya no es una opción sino una obligación: no usarlas es correr el riesgo de no alcanzar una parte de la audiencia y de alejarse de una franja de su clientela, efectiva o potencial. Por lo cual este asunto capta cada vez más la atención de los investigadores y de los profesionales de marketing (Wuilleme, 2016)

RESULTADOS Y DISCUSIÓN

El champú se desarrolló y es funcional y está listo para comercializarse, pero ahora como una marca, al preparar el prototipo con envase y etiqueta oficial empezó a seleccionarse a voluntarios que probaran el champú para que dieran sus primeras reseñas de la funcionalidad, las primeras encuestas dieron resultados positivos, posteriormente empezó a venderse en eventos y convenciones locales de Matamoros para evaluar la respuesta del champú ante los clientes interesados, los resultados son los siguientes:

§  Se hizo un análisis de factibilidad técnica y económica del modelo de negocio implementado, los cálculos se realizaron en Excel y fueron organizados en la tabla 2

§  Se hizo un análisis de las ventas iniciales en los eventos para determinar si el modelo de negocio implementado es funcional y arroja buenos márgenes de ganancias.

Las fuentes de financiamiento actualmente se consideran 4 para una inversión inicial de $200,000:

§  BBVA 35% Tasa de intereses

§  FOJAL 12% Tasa de intereses

§  Inversiones Tamaulipas – programa microempresario 14% Tasa de intereses

§  Aportación de los socios (Distribuciones industriales Ruiz) 5% de participación con producción incluida.

Siendo las fuentes de financiamiento más viables FOJAL o Inversiones Tamaulipas, en todos los casos se considera la aportación de la distribuidora ruso debido a que son los que nos apoyaran en la producción. Para que el proyecto sea rentable se tienen que vender como mínimo 150 champús al mes una vez empezado el proyecto.

Para más detalles véase tabla 2

Considerando los costos fijos y variables del proyecto, se busca que al mes se puedan vender 260 botellas de champú al mes, dicho esto si fijamos el precio del champú a $60

Entonces la empresa empezaría a generar ganancias a los 8 meses de iniciado el proyecto con una utilidad neta de $745.6, un margen de contribución del %74, revisar la gráfica 5 para más detalles.

Se aplico un formato de evaluación a 10 voluntariados con 10 tipos de cabello diferentes, para esto se consideró únicamente personas que cumplieran con los requisitos establecidos en la delimitación de la población objetivo y se les dio un formato para que ellos lo llenaran. Los resultados se muestran en la tabla 3

Actualmente se comercializan 6 variantes de champú diferentes en 6 diferentes olores.

La publicidad se realiza en facebook mediante una página donde los clientes pueden ordenar sus champús para ser entregados a domicilio, véase imagen 7

Se realizan las ventas de champús en eventos y convenciones donde el promedio de ventas de champú oscila entre 6 a 12 botes de champús por día, para dar un total de ventas de 180 botellas al mes

Se busca en un futuro ir incrementando estas ventas, una observación que se puede hacer aquí es que la cantidad de ventas está directamente relacionada a la publicidad que se haga, entonces es posible incrementar las ventas invirtiendo un poco más en publicidad que en el proceso como tal.

ILUSTRACIONES, TABLAS, FIGURAS.

Ilustración 3 Modelo Canvas para el champu              

Tabla

Descripción generada automáticamente

Fuente: Elaboracion propia, marco de Strategyzer


 

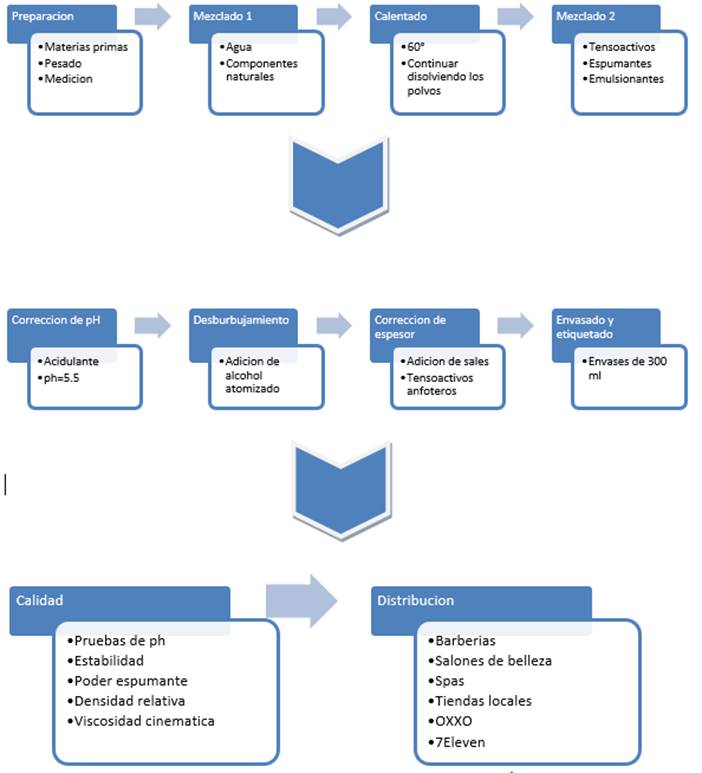
Ilustración 4 Proceso de fabricacion del produto

Diagrama

Descripción generada automáticamente

Fuente: Elaboracion propia

 

 

Cantidad

UNIDADES

P. UNITARIO

Total

Agua (mL)

0.07

litros

$1.65

0.12 $

Componente 1

0.009

kilogramo

$15.47

0.14 $

Acidulante 1

0.009

kilogramo

$18.62

0.17 $

Conservador 1

0.003

kilogramo

$91.88

0.28 $

Tensoactivo 1

0.12

litros

$23.00

2.76 $

Agente Humectante

0.015

litros

$56.06

0.84 $

Esencia (mL)

0.003

litros

$375.00

1.13 $

Colorante (mL)

0.0001

kilogramo

$188.00

0.02 $

Tensoactivo 2

0.015

litros

$102.00

1.53 $

Tensoactivo 3

0.015

litros

$66.94

1.00 $

Agente de crecimiento

0.003

litros

$344.00

1.03 $

Exfoliante

0.0001

kilogramos

$116.00

0.01 $

Componente 2

0.003

kilogramos

$112.00

0.34 $

Tensoactivo 4

0.015

litros

$57.72

0.87 $

Agente espesor

0.01

litros

$56.10

0.56 $

Envase

1

piezas

$1.43

1.43 $

Etiquetas

1

piezas

$1.25

1.25 $

Mano de obra

0.0333

horas

$52.27

1.74 $

Costos indirectos

1

unidad

0.13 $

0.13 $

Costo unitario

15.34 $

 

Mano de obra

Día

Mes

Sueldos

207

$6,210.00

Aguinaldo

15

$258.75

Prima Vacacional

1.4

$289.80

Cuota al IMSS

18.85%

$1,170.59

5% de infonavit

5%

$310.50

R.C.V

2%

$124.20

Total

$8,363.84

 

Gastos Fijos

Mensual

Renta

$4,000.00

Luz

$600.00

Agua

$160.00

Contador

$1,000.00

Internet y teléfono

$640.00

Total

$6,400.00

 


 

Gastos indirectos

Contenedor 40L x4

$500.00

$2,000.00

Envio

1

$400.00

 

 

$2,400.00

Depreciación a 6 meses

$400.00

Por mes

$100.00

Por pieza

$0.13

 

Tabla 1 Presupuesto

Costo std MP

$13.46

x envase

Precio de venta

$60.00

Costo std MO

1.74 $

x champú

Ventas esperadas

260

x mes

Costo std GIF

0.13 $

x champú

Fuente: Elaboracion propia

 

Opción de Financiamiento (BBVA T.I. 35%) WACC 19%

TIR

12%

TREMA

10%

VPN

-$23,511.77

Inversión inicial

$200,000

Periodo de recuperación

3 años

Vida útil

4 años

 

Opción de Financiamiento (FOJAL T.I. 12%) WACC 11%

TIR

19%

TREMA

10%

VPN

$31,780.08

Inversión inicial

$200,000

Periodo de recuperación

3 años

Vida útil

4 años

 

Tabla 2 Indicadores financieros

Opción de Financiamiento (Inv. Tam T.I. 14%) WACC 12%

TIR

16%

TREMA

10%

VPN

$22,436.23

Inversión inicial

$200,000

Periodo de recuperación

3 años

Vida útil

4 años

Fuente: Elaboración propia

 

 

Ilustración 5 Grafica del punto de equilíbrio

Gráfico, Gráfico de líneas

Descripción generada automáticamente

Fuente: Elaboracion propia

 

Tabla 3 Encuesta a voluntarios sobre el producto     

Encuestado

Sexo

Tipo de cabello

Primeras impresiones

Días/semanas de uso

Cumple

Observaciones

Voluntario 1

Hombre

Lacio

Olor fuerte

Espuma adecuada

2 semanas

Si

Ninguna

Voluntario 2

Mujer

Lacio

Satisfecha

No afecta alaciado

1 semana

Si

Ninguna

Voluntario 3

Hombre

Lacio

Olor, color y aroma de su agrado

4 semanas

Si

Produjo caspa en una zona de la cabeza

Voluntario 4

Mujer

Lacio

Buen color y aroma

4 semanas

Si

Ninguna

Voluntario 5

Hombre

Ondas ligeras

Buen olor, color, mayor volumen

3 semanas

Si

Ninguna

Voluntario 6

Mujer

Rizos abiertos

Buena presentación

2 semanas

Si

Mas aromas

Voluntario 7

Hombre

Rizos abiertos

Llamativo y económico

2 semanas

Si

Ninguna

Voluntario 8

Mujer

Lacio

Color, y olor de su agrado

1 semana

Si

Ninguna

Voluntario 9

Mujer

Ondas suaves

Excelente olor y presentación

4 semanas

Si

Ninguna

Voluntario 10

Mujer

Lacio

Maravilla

4 semanas

Si

Ninguna

Fuente: Encuestas

 

Ilustración 6 Producto final para venta

Botella de plástico

Descripción generada automáticamente con confianza media

Fuente: Glow your business empresa de marketing

 

Ilustración 7 Pagina de facebook actual para publicidade y venta    

Captura de pantalla de un celular

Descripción generada automáticamente

Fuente: Facebook

 

Ilustración 8 Venta al menudeo

Imagen que contiene cumpleaños, botella, pastel, tabla

Descripción generada automáticamente

Fuente: Propia

 

CONCLUSIONES

El modelo de negocio implementado tiene potencial para crecer más allá del sureste de Tamaulipas, ya que el producto final es funcional y de atractivo para la clientela local, se debe considerar a futuro nuevas estrategias de financiamiento para llevarlo a nivel estatal y posiblemente nacional, una observación en el proyecto es que gran parte de las claves de venta esta en la mercadotecnia por lo tanto el proyecto se le dará mas enfoque a la parte de la publicidad y no tanto a la inversión del proceso de fabricación de champú en sí, pero la publicidad es la clave en este negocio para incrementar las ventas, ya que se puede aprovechar los medios digitales para divulgar la propuesta de valor de nuestra empresa y así llegar a un público más amplio.

LISTA DE REFERENCIAS

Acosta Caicedo, A. A., Chamorro Jaramillo, M. Y., Cuaspa Ortega, N. A., & Unigarro, D. F. (2022). Proceso de champu. Boletin Informativo CEI, 7(2). https://revistas.umariana.edu.co/index.php/BoletinInformativoCEI/article/view/2284

Aragon, M. T. (2009). Farmacia Espacio de Salud. https://www.elsevier.es/es-revista-farmacia-profesional-3-pdf-13132077

Arango, T. (2019, February 28). Shampoo significaba originalmente masajear y otros datos cocteleros. Industria. https://www.larepublica.co/globoeconomia/datos-cocteleros-del-shampoo-2834005

Asghar, F., Shamim, N., Farooque, U., Sheikh, H., & Aqeel, R. (2020). Telogen Effluvium: A Review of the Literature. Cureus, 12(5). https://doi.org/10.7759/CUREUS.8320

Cappeta Maria Eugenia. (2017). pH. Dermatologia Argentina, 23, 13–16. https://www.dermatolarg.org.ar/index.php/dermatolarg/article/view/1579/893

Carlos. (2020, October 14). ¿QUÉ ES Y PARA QUE SIRVE EL TEXAPÓN O LAURIL? - YouTube. https://www.youtube.com/watch?v=VIfBqH3iLHg&t=369s

Chang Vegas, M. S., Cisneros Navarro, M., Garcia Cueva, N., Gomez Zarpan, D. E., & Quiroga Ganoza, L. (2019). Champu en barra artesanal, diseno y proceso [Universidad de Piura]. https://pirhua.udep.edu.pe/handle/11042/4282

Clausen, T., Schwan-Jonczyk, A., Lang, G., Schuh, W., Liebscher, K. D., Springob, C., Franzke, M., Balzer, W., Imhoff, S., Maresch, G., & Bimczok, R. (2006). Hair Preparations. Ullmann’s Encyclopedia of Industrial Chemistry. https://doi.org/10.1002/14356007.A12_571.PUB2

CONACYT. (2022, May 23). COVID-19 Tablero México - CONACYT - CentroGeo - GeoInt - DataLab. Reporte. https://datos.covid-19.conacyt.mx/#DOView

Crespo, M. C. (2022, April 6). Modelo Canvas: ¿qué es y cómo utilizarlo en tu negocio? Marketing. https://www.rdstation.com/blog/es/modelo-canvas-que-es/

Cristina Díaz Ramírez, C., & Villafuerte Robles, L. (2012). Elementos que influyen la medición del efecto de electrolitos sobre la extensión de una gota de champú. https://www.scielo.org.mx/pdf/rmcf/v43n2/v43n2a4.pdf

Estrada, M. A., Antonella, M., Chavarria, R., De, P., De Empresas, A., De, F., Economicas, C., & Administrativas, Y. (2018). LA INFLUENCIA DEL MARKETING DIGITAL EN LA INDUSTRIA DE LA BELLEZA Y LA COSMETICA EN COLOMBIA. https://repositorio.unbosque.edu.co/handle/20.500.12495/4142

Federacion de enseñanza. (2010). “EL CABELLO: ESTRUCTURA, PROPIEDADES, COMPOSICION QUIMICA, CICLO, TIPOS Y CLASES DE CABELLO. PAUTAS PARA LA DETERMINACION DE: DISTRIBUCION, LONGITUD, CALIDAD, COLOR, FORMA E IMPLANTACION” INDICE. https://www.feandalucia.ccoo.es/docu/p5sd7484.pdf

Gasbarrino, S. (2022, February 21). Valor presente neto: qué es y cómo se calcula (incluye ejemplos). https://blog.hubspot.es/sales/que-es-valor-presente-neto

Gobierno de Mexico. (2023, January). COVID-19 – Coronavirus. COVID-19. https://coronavirus.gob.mx/covid-19/

Hoss, E. (2019, August 28). Capas de la piel: MedlinePlus enciclopedia médica illustración. Enciclopedia Medica. https://medlineplus.gov/spanish/ency/esp_imagepages/8912.htm

Hoth, P. (2020). Reporte anual 2020.

Jiménez Gutiérrez Arturo. (2003). Diseño de procesos en ingeniería química (1ra Edición). Instituto Tecnológico de Celaya.

Libardo Jose Castro Ricardo. (2016). Procesos para la preparación del Shampoo. Video. https://www.youtube.com/watch?v=LWcmw8DrdcY

Madrigal, P. R., David, J., & Herrera, C. (2019). TECNOLOGÍA DE ELABORACIÓN DE JABÓN LÍQUIDO (SHAMPOO) A NIVEL LABORATORIO. http://revistaelectronica-ipn.org/ResourcesFiles/Contenido/22/TECNOLOGIA_22_000823.pdf

Martínez, M. (2021, June 22). Qué es el WACC, cómo calcularlo y para qué sirve. https://hablemosdeempresas.com/empresa/que-es-wacc-para-que-sirve/

Medranda, G. (2017). " Emprendimiento y desarrollo de nuevos negocios ". https://www.researchgate.net/publication/312588051

Milagro, U. (2020, December 13). Carbón activado para el cabello: qué es, para qué sirve, cómo usarlo | Vogue. Belleza. https://www.vogue.mx/belleza/articulo/carbon-activado-para-el-cabello-que-es-para-que-sirve-como-usarlo

Orlandi, M. C. (2004). Piel sana y manto acido. In Folia dermatol. Peru (Vol. 15, Issue 2). http://www.cidermperu.org/php/folia/pdf/f0078.pdf

Pamela, B., Ponce, M., Alberto, L., & Escalante, R. (2018). ESTUDIO DE PREFACTIBILIDAD PARA LA FABRICACIÓN Y COMERCIALIZACIÓN DE CHAMPÚ DE QUINUA EN LIMA METROPOLITANA [Pontificia Universidad Católica de Perú]. https://doi.org/20.500.12404

Pascarella, G., Strumia, A., Piliego, C., Bruno, F., Del Buono, R., Costa, F., Scarlata, S., & Agrò, F. E. (2020). COVID-19 diagnosis and management: a comprehensive review. Journal of Internal Medicine, 288(2), 192–206. https://doi.org/10.1111/JOIM.13091

Rodríguez, N. (2023, February 6). Qué es la TREMA y cómo se calcula (con ejemplo). https://blog.hubspot.es/sales/que-es-trema

Secretaria de economia. (2009). Industria cosmética. http://www.2006-2012.economia.gob.mx/economia-para-todos/abc-de-economia/mercado-interno/356-industria-cosmetica

Secretaria de economia. (2023a). Tasa interna de retorno. https://e.economia.gob.mx/glosario/tasa-interna-de-retorno-tir/

Secretaria de economia. (2023b, February 19). Guías Empresariales. Pymes. http://www.contactopyme.gob.mx/cpyme/guiasempresariales/guias.asp?s=14&guia=96&giro=11&ins=1009

Svenson. (2023). Fases del cabello o ciclo capilar: anágena, catágena y telógena | Svenson. Caida Del Pelo o Cabello. https://www.svenson.es/caida-del-cabello/fases-del-ciclo-capilar/

The logistics world. (2023, January). Proyecciones para el e-commerce en México. Comercio Electronico. https://thelogisticsworld.com/logistica-comercio-electronico/presente-y-proyecciones-del-e-commerce-en-mexico/

Universidad de Sonora. (n.d.). Factibilidad.

Valadez, B. (2023, February 8). Industria del cuidado personal y del hogar crecerá: Canipec - Grupo Milenio. Milenio. https://www.milenio.com/negocios/industria-cuidado-personal-hogar-crecera-canipec

Vidal, F., Cuculí, D., Oneglio, R., Yancarlo, R., Celi, U., & Milena, M. (2015). Empresa comercializadora de cosméticos a través del canal de venta por internet Item Type info:eu-repo/semantics/masterThesis. http://hdl.handle.net/10757/583810

Visa. (2023, January). Qué es e-commerce o comercio electrónico | Visa. Finanzas. https://www.visa.com.mx/dirija-su-negocio/pequenas-medianas-empresas/notas-y-recursos/tecnologia/que-es-ecommerce-o-comercio-electronico.html

Wuilleme, P. (2016). LA INDUSTRIA COSMÉTICA EN LAS REDES SOCIALES: PREMISAS PARA LA OPTIMIZACIÓN DE LA ESTRATEGIA DE COMUNICACIÓN DE LA MARCA DE MAQUILLAJE MAYBELLINE NEW YORK ARGENTINA. https://repositorio.udesa.edu.ar/jspui/bitstream/10908/12046/2/%5bP%5d%5bW%5d%20M.%20Mar.%20Wuilleme,%20Pauline.pdf

Zhang, Y., Wen, J., Alamgir, M., Xie, J., Jing, H., Fang, M., Wang, J., Zhang, M., Meng, Z., Yang, L., & Tao, J. (2021). Impact of the COVID-19 pandemic on inpatient dermatology: a multicentre study from Hubei, China. In Journal of the European Academy of Dermatology and Venereology (Vol. 35, Issue 3, pp. e179–e181). Blackwell Publishing Ltd. https://doi.org/10.1111/jdv.17041

 



[1] Autor

Correspondencia: M21260312@matamoros.tecnm.mx