ciencialatinaInternacionalEl Análisis del Contexto, Fundamento Básico para el Diseño de Propuestas Didácticas

 

Netzahualcóyotl Saucedo Martínez[1]

netza.saucedo@gmail.com

https://orcid.org/0000-0003-0810-3883

Instituto Superior de Educación Normal de Colima “Prof. Gregorio Torres Quintero”.

México.

 

Jorge Alejandro Chávez Larios

jorgechavez7703@gmail.com

https://orcid.org/0000-0003-3038-7739

Tecnológico Nacional de México, Campus Colima

México

 

Luis Valladares Ríos

luis.valladares@isencolima.edu.mx

https://orcid.org/0000-0002-9151-1441

Instituto Superior de Educación Normal de Colima “Prof. Gregorio Torres Quintero”.

México.

 

 

 

RESUMEN

El contexto es el marco en que se da una situación, se desarrolla una comunidad o una persona. Este contexto hace entender que el alumno no es una entidad abstracta, sino que está inserto en un espacio y un tiempo, lo que determina su aprendizaje, en este sentido, este trabajo tiene como objetivo mostrar una propuesta didáctica que considere la implementación de la metodología STEAM como un recurso para la enseñanza del campo formativo “saberes y pensamiento científico” en el marco de la Nueva Escuela Mexicana en Colima considerando las principales características de dicho contexto. El enfoque es mixto, puesto que, para comprender el contexto de las escuelas, es importante analizar sus variables de contexto, tales como, demográficas, socio económicas y políticas desde el enfoque cualitativo, intentanto relacionar cómo éstas afectan el desarrollo de la comunidad educativa. Por otro lado, también es necesario analizar desde el enfoque cuantitativo, las variables internas de las escuelas, como los niveles de logro, y, desde lo cualitativo, cuál es la relación de las variables de gestión, para tener dichos niveles. El tipo de investigación es descriptivo, puesto que, la intención es mostrar las principales características del contexto de estudio, para diseñar una propuesta didáctica.

Palabras clave: Contexto; indicadores; politicas educativas.


Context analysis, a basic foundation for the design of didactic proposals

 

ABSTRACT

The context is the framework in which a situation occurs, a community or a person develops. This context makes us understand that the student is not an abstract entity, but is inserted in a space and time, which determines their learning, in this sense, this work aims to show a didactic proposal that considers the implementation of STEAM methodology as a resource for teaching the formative field "knowledge and scientific thinking" in the framework of the New Mexican School in Colima considering the main characteristics of this context. The approach is mixed, since, in order to understand the context of the schools, it is important to analyze its context variables, such as demographic, socioeconomic and political variables from a qualitative approach, trying to relate how these affect the development of the educational community. On the other hand, it is also necessary to analyze from the quantitative approach, the internal variables of the schools, such as achievement levels, and, from the qualitative approach, what is the relationship of the management variables, in order to have such levels. The type of research is descriptive, since the intention is to show the main characteristics of the study context in order to design a didactic proposal.

 

Keywords: Context; indicators; educational policies.

 

 

 

Artículo recibido 17 Agosto 2023

Aceptado para publicación: 26 Septiembre 2023

 


 

INTRODUCCIÓN

El objetivo del presente trabajo es mostrar una propuesta didáctica que considere la implementación de la metodología STEAM como un recurso para la enseñanza del campo formativo “saberes y pensamiento científico” en el marco de la Nueva Escuela Mexicana en Colima considerando las principales características del contexto de estudio, concebido no únicamente como el espacio geográfico o físico, sino que también está enmarcado por políticas, leyes, reglamentos y sobre todo un marco normativo que brinda las orientaciones a seguir para ejercer la práctica académica y/o profesional, dentro de lo que será en un posterior momento, esta propuesta se desarrollará con el alumnado del primer grado de tres escuelas secundarias de sostenimiento estatal en el estado de Colima, puesto que se plantea que, la metodología STEAM, permite aumentar la creatividad a la hora de resolver problemas, mejorar el pensamiento crítico individual, mejorar el autoestima e impulsar la capacidad de comunicación, sin embargo, el contexto, tema de este escrito, es una pieza toral para su correcto desarrollo.

En este sentido, aquí se contemplan los siguientes aspectos de contenido:

Breve descripción de la problemática de estudio.

Niveles de contexto donde se enmarca el estudio: País, localidad, institución educativa, grupo (s) escolar (es) y sujeto (s) de estudio.

Principales características de la localidad, institución educativa y sujetos de estudio, se hace un énfasis en los aspectos socioeconómicos o socioculturales que se relacionan con el tema o problemática de estudio.

Políticas nacionales, aquellas leyes, reglamentos, marco normativo, etc. en el que se circunscriben la práctica educativa o profesional.

Políticas internacionales, haciendo referencia a las propuestas de organismos internacionales, acuerdos, informes, etc., que impactan en la problemática de estudio.

Investigaciones previas a la problemática de estudio realizadas en el extranjero. Para el análisis de los artículos, se enfatizará en los siguientes indicadores: título, objetivos, teoría, metodología y resultados. Cabe hacer mención que se consultaron investigaciones que no rebasaban los 10 años de haberse publicado.

METODOLOGÍA

El enfoque de este trabajo es mixto, puesto que, para comprender el contexto de las escuelas, es importante analizar sus variables de contexto, tales como, demográficas, socio económicas y políticas desde el enfoque cualitativo, intentanto relacionar cómo éstas afectan el desarrollo de la comunidad educativa. Por otro lado, también es necesario analizar desde el enfoque cuantitativo, las variables internas de las escuelas, como son los niveles de logro, y, desde lo cualitativo, cuál es la relación de las variables de gestión, para tener dichos niveles.

El tipo de investigación es descriptivo, puesto que, como se hace referencia a párrafos anteriores, la intención es mostrar las principales características del contexto de estudio, para diseñar una propuesta didáctica que considere la implementación de la metodología STEAM como un recurso para la enseñanza del campo formativo “saberes y pensamiento científico” en el marco de la Nueva Escuela Mexicana en Colima.

Este trabajo contempla tres escuelas secundarias de sostenimiento estatal en el estado de Colima, la primera de ellas, es la Escuela Secundaria Estatal No. 12 de Talentos “60 Aniversario de la Sección 39 del SNTE”, ubicada en la calle Jesús Villanueva Gutiérrez S/N, de la Colonia Tabachines en el municipio de Villa de Álvarez, esta escuela funciona como un semi internado en donde los estudiantes son seleccionados con base en los resultados de la Olimpiada del Conocimiento, los promedios obtenidos por los alumnos en su egreso de la escuela primaria y un examen de ingreso que se les aplica a las y los postulantes, fue fundada en noviembre del año 2009 y aparte de las asignaturas contenidas en el plan de estudios de educación secundaria, por las tardes, al alumnado se le ofertan actividades extra curriculares que van desde el aprendizaje de otro idioma diferente al inglés (alemán, francés o chino mandarín) como talleres de expresión artística (música, canto o teatro) o deportes (fútbol, basquetbol, voleibol o gimnasia). El alumnado que asiste a esta escuela es de todos los niveles socioeconómicos debido a que para la selección del mismo no se toma en cuenta más que los descriptores mencionados anteriormente.

La segunda escuela es la Secundaria Estatal No. 13 “Miguel Virgen Morfín” T. M., localizada en la calle Hidalgo # 161, Colonia Centro del municipio de Villa de Álvarez; el grado de marginación de esta escuela es bajo o muy bajo, a ella asisten alumnas y alumnos que principalmente viven en las colonias Primaveras, Azaleas, Golondrinas, V. Bonfil, Arboledas del Carmen, Senderos del Carmen en las que, a partir de enero de 2022, se han presentado situaciones de violencia marcadas por la venta y consumo de estupefacientes, por lo anterior, están consideradas en los polígonos de riesgo por los tres órdenes de gobierno.

Y la última, es la Escuela Secundaria Estatal No. 10 “Jesús Silverio Cavazos Ceballos” T. V. (figura No. 3), cuya dirección es República de Venezuela S/N, en la Colonia Las Torres del municipio de Colima, el grado de marginación de esta escuela es medio, las colonias que se encuentran alrededor de esta institución educativa son La Antorchista, Pablo Silva García, Los Pinos, Santa Elena, Lomas de Santa Elena, Lázaro Cárdenas, Revolución, Luis Donaldo Colosio y San José Norte cuyos habitantes son de un nivel socio económico de bajo a muy bajo, de hecho, una parte del terreno de la escuela ha sido invadido por personas ajenas a la misma quienes reclaman el derecho de la propiedad del terreno donde han edificado sus casas.

Para esto, se hizo un análisis documental arduo para comprender las variables de contexto, así como, un análisis sobre la estadística de resultados del Plan Nacional para la Evaluación de los aprendizajes (Planea), de las distintas escuelas sujeto de estudio.

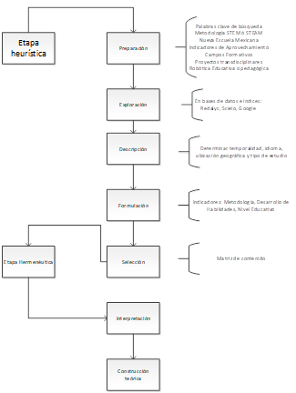
Para la construcción del estado de conocimiento se siguió el proceso que muestra la figura número 1, la etapa heurística consistió en la búsqueda en diferentes bases de datos de información con base en los siguientes criterios: primero se determinaron 6 frases que contenían palabras clave que se consideraron pertinentes para realizar la búsqueda de la información con base en los objetivos de la investigación, de igual manera, se limitó la exploración a documentos publicados entre el periodo comprendido del año 2012 – 2022 y sólo en el idioma español.

Una vez hecho lo anterior, para la parte hermenéutica de la investigación se realizó un análisis de los textos con base en las siguientes interrogantes: ¿Es pertinente para el objeto de estudio de la investigación? ¿Qué puedo retomar para el cumplimiento de los objetivos de la investigación? ¿Existe semejanza con lo que se pretende desarrollar en la investigación? De los 34 textos que se obtuvieron en la heurística solo se tomaron en cuenta 11 de ellos para construcción del estado del conocimiento.

Para facilitar la recuperación de la información se diseñó un formulario de Google con las siguientes preguntas:

URL, Base de Datos, Nombre del artículo, Tipo de documento, Año, País, Objeto de estudio, Palabras clave, Metodología, Método, Resultados, Revista o Base de datos, ¿Qué puedo retomar para mi investigación?, Semejanzas con lo que pretendo investigar, Diferencias con lo que pretendo estudiar.

Figura número 4. Diagrama de flujo de la búsqueda de información

 

En este sentido, el 81.8% de los textos obtenidos fueron de la base de datos de Redalyc, el 9.1% de Scielo y el restante a través del motor de búsqueda de Google.

De los documentos consultados, el 90.9% corresponden a artículos de divulgación y solo 9.1% son tesis de grado.

Cabe hacer mención que la metodología STEAM es muy actual, es por eso que la mayoría de los documentos (81.9%) fueron publicados en el año 2020 (27.3%), 2021 (27.3%) y 2022 (27.3%), el resto corresponde a los años 2012 (9.1%) y 2018 (9.1%)

En el mismo sentido, como lo muestra la figura 8, la metodología STEAM está siendo implementada en mayor medida en España (54.5%), después en Chile (18.2%) y está comenzando en México (9.1%), Cuba (9.1%) y Ecuador (9.1%)

Las palabras clave que más resultados arrojaron en la búsqueda fueron “Metodología STEM ó STEAM” con el 63.5%, le siguió “Proyectos transdisciplinares” con el 45.5%, y Robótica Educativa o Pedagógica con el 9.1%.

En cuanto a la metodología utilizada, la gran mayoría (81.8%) se basó en la metodología cualitativa y el resto (18.2%) en la cuantitativa.

Como se puede observar, la metodología STEAM se está utilizando principalmente en España y Chile, la mayoría de los estudios están enfocados a docentes del nivel medio superior y superior para la enseñanza de las ciencias utilizando el Aprendizaje Basado en Proyectos; en México, la implementación de dicha metodología es aún incipiente y, al igual que en otras latitudes, los proyectos están dirigidos al bachillerato.

RESULTADOS Y DISCUSIÓN

Problemática

A partir de la implementación del sistema económico neoliberal en México durante el sexenio de Miguel de la Madrid Hurtado, el Gobierno Federal, inició una política mediante la cual se limitaba la participación del Estado en actividades económicas dejando en manos de particulares el objetivo de la inversión, dicho sistema económico mostró su cara más agresiva en el gobierno de Carlos Salinas de Gortari con la firma del Tratado de Libre Comercio en diciembre de 1992; el Sistema Educativo Nacional no estuvo ajeno a esta implementación, al contrario, se insertó hasta los más profundo del mismo.

Con base en Moreno (1995) y Lara (2007) podemos decir que dicho sistema fomentó el aprendizaje basado en competencias, el individualismo, buscaba formar una sociedad consumista, conformista, alienada, utilizando métodos de enseñanza mecanizados, memorísticos, aparecieron de pronto en el lenguaje docente conceptos como “competencias laborales básicas”, “certificación”, “calidad”, “Reforma Integral” que trajeron como consecuencia una fragmentación del individuo, la sociedad y la cultura.

Organismos internacionales como el Banco Mundial, el Fondo Monetario Internacional y la Organización para la Cooperación y el Desarrollo Económico obligaron al Estado Mexicano a implementar un conjunto de “Reformas Estructurales” mediante las cuales se estableció una reestructura capitalista de la vida nacional; una de tantas fue el condicionamiento del presupuesto a la educación basado en los resultados del aprendizaje, para lo cual se implantaron controles y mecanismos de evaluación estandarizados. La idea central fue la de formar mano de obra barata con el conocimiento técnico necesario para trabajar en las empresas transnacionales que pensaban invertir en México.

La falta de inversión en la educación provocó que la infraestructura educativa se viera limitada, ejemplo de lo anterior hay muchos, previo a la reforma de Enrique Peña Nieto, todos los días en los noticieros de Televisa había un espacio dedicado a mostrar las carencias de las escuelas, dónde no solamente no se contaba con las herramientas básicas para propiciar un mejor aprovechamiento de los aprendizajes sino que desnudaron la corrupción imperante en la operación de los programas diseñados para subsanar dichas carencias.

En el mismo sentido, el sistema neoliberal en México propicio que no solamente los padres de familia destinaran más tiempo para la obtención del ingreso económico, en algunos casos y ante la falta de empleos bien remunerados, también las madres de familia tuvieron que buscar trabajo dejando de prestar atención a sus hijos e hijas, lo que implicó que el alumnado intentara ser autogestivo en la obtención del conocimiento y en la mejora del rendimiento escolar, los resultados están a la vista.

Todo lo anterior coadyuvó a crear una sociedad fragmentada, con más de la mitad de la población sumida en la pobreza, falta de valores, que no conoce sus raíces o que se avergüenza de ellas, donde se discrimina a las personas por su color de piel o su origen étnico, carente de reflexión y de crítica; el Estado vio limitada su capacidad de absorción y cobertura en todos los niveles educativos lo que dio pie a la proliferación de escuelas privadas, de hecho, en el sistema económico neoliberal, la educación es vista como un servicio más que presta el Estado, ya sea como la electricidad o la recolección de la basura, por eso las grandes transnacionales veían en México un filón que era necesario explotar.

Al inicio de este gobierno se planteó, como cada seis años, una nueva reforma a la educación: la Nueva Escuela Mexicana, dicha reforma consiste en un rediseño del sistema educativo nacional, es la más profunda que se ha hecho en México y con la cual se busca marcar un antes y un después, echar abajo la herencia neoliberal que utilizaba el discurso de la calidad de la educación como un instrumento para medir la eficiencia de los docentes en la formación del alumnado.

Y a pesar de que se han utilizado instrumentos estandarizados a nivel mundial para medir la “calidad” de la educación esta no ha mejorado sustancialmente, los resultados están a la vista, con base en el informe de resultados PLANEA 09, 2017, en los aprendizajes de Lenguaje y Comunicación, el promedio en los puntajes del alumnado fue de 495 puntos, ubicándolos en el nivel de logro II de IV, y para el caso de las matemáticas la situación es aún más deprimente puesto que la puntuación promedio fue de 497 puntos, ubicando a la mayoría de los estudiantes en el nivel de logro I de IV. Para el caso de las matemáticas, según el Cuestionario del maestro:

“Diariamente o al menos una vez por semana, los docentes mexicanos de secundaria utilizaron los siguientes materiales educativos: libros de texto de la SEP (84%); plan y programas de estudios de la SEP (83%); avance programático (78%); libros de apoyo como enciclopedias o libros comerciales (77%); internet (70%); libros para el maestro de la SEP (68%); videos o materiales visuales (52%); plataformas virtuales o de computadora (40%), y revistas o periódicos (33%). Sin embargo, los docentes de secundarias comunitarias reportaron no contar con planes o programas para trabajar (38%); internet (56%); plataformas virtuales o programas de computadora (55%); videos o materiales visuales (34%), y avances programáticos (21%). Mientras que 35% de los profesores de escuelas privadas reportó no contar con libros para el maestro”. (INEE, 2019).

Aunado a lo anterior, el mundo viene saliendo de una crisis sanitaria que paralizó todos los ámbitos de la vida social, incluyendo por supuesto a las escuelas, aunque ha habido estudios que tratan de recabar información para conocer el atraso en los aprendizajes que provocó la pandemia aún no se sabe a ciencia cierta cuál es el impacto real de esta, y, sobre todo, en la enseñanza de las matemáticas y las ciencias.

Niveles de Contexto.

Para el desarrollo de este trabajo se utilizaron las propuestas de Pérez-Campero (2000) y Cimbranos, Montesinos y Bustelo (1999) de los enfoques para el análisis del contexto de estudio, mismos que permiten describir desde el país, la localidad, la (s) institución (es) educativa (as), grupo (s) escolar (es) y sujetos de estudio, en este sentido, comenzaremos describiendo a México como país, al estado de Colima y a los municipios de Colima y Villa de Álvarez que son los lugares en donde se enmarca el objeto de estudio.

Con base en información del Instituto Nacional de Estadística, Geografía e Informática (INEGI, 2023), México tiene una extensión de 5,120,679 Km2 repartidos de la siguiente manera:

Superficie continental  

1,960,189

Zona Económica Exclusiva (incluye islas y mar territorial)

3,149,920

Plataforma continental extendida en el polígono occidental del golfo de México

10,570

Total  

5,120,679

Tabla No. 01 Extensión del territorio nacional

Fuente:  https://cuentame.inegi.org.mx/territorio/extension/default.aspx?tema=T

 

 

FUENTE: INEGI. Marco Geoestadístico Nacional 2020

 

De igual manera, México tiene una población de 126,014,024 personas, las cuales se distribuyen en un total de 35,219,141 viviendas, el grado promedio de escolaridad de la población mayor de 14 años es de 9.7 y existen 7,177,185 de personas de 5 años o más que hablan una lengua indígena.

En cuanto al estado de Colima se refiere, con base en información del INEGI (2023), el estado cuenta con 10 municipios, siendo la ciudad de Colima la capital del estado, representa el 0.3% de la extensión del territorio nacional, tiene una población de 731,391 habitantes que están distribuidos de la siguiente manera: 90% urbana y 10% rural, el grado de escolaridad promedio alcanza el 10.0 (primer año de educación media superior), 7 de cada mil personas son habitantes de lengua indígena mayores de 2 años y el comercio es el sector de la actividad que más aporta al PIB estatal.

Fuente: INEGI

https://cuentame.inegi.org.mx/monografias/informacion/col/default.aspx?tema=me&e=06

 

En este sentido, es importante hacer notar que, Colima, por sus condiciones tanto geográficas como demográficas, es un punto de referencia para pilotear distintos programas a nivel federal, en este caso, en el mismo estado, al realizar el análisis de la problemática que plantea la implementación de la Nueva Escuela Mexicana encontramos que la principal causa es que aún no queda claro el cómo los docentes desarrollarán los campos formativos propuestos y bajo qué metodología se implementarán los proyectos transversales y, sobre todo, cuáles serán los indicadores que permitan conocer el nivel de mejora en el aprovechamiento.

Ahora bien, los indicadores dentro de las escuelas sujeto de estudio muestran que:

Gráfica No. 1. Niveles de logro en lenguaje y comunicación de las tres escuelas estatales en donde se desarrollará la investigación.

Fuente: Elaboración propia con información de PLANEA 2019

 

En cuanto a los resultados obtenidos en el Plan Nacional para la Evaluación de los aprendizajes (Planea), mismo que se puso en operación por primera vez en 2015 y cuyos instrumentos se aplicaron a los alumnos de sexto de primaria, tercero de secundaria y del último grado de Educación Media Superior, cabe hacer mención que, la gráfica número 1 muestra los niveles de logro en Lenguaje y Comunicación de las Escuelas Secundarias Estatales No. 12, Miguel Virgen Morfín y Jesús Silverio Cavazos Ceballos, podemos observar que el 91.3% de los alumnos de la Secundaria 12 están ubicados en el IV nivel de logro, el 7.5% en el III y el 1.3% en el II, para este caso en particular nos podemos dar cuenta que todos los alumnos de esta secundaria están por lo menos en el nivel de logro número II.

Con relación a la Secundaria Miguel Virgen Morfin el 25.7% están ubicados en el nivel de logro I, el 41.9% en el II, el 28.4% en el III y solo el 4.1% en el IV; la Secundaria Jesús Silverio Cavazos Ceballos tiene puntajes más bajos: 37% nivel de logro I, 44.4% en el II, 11.1% en el III y el 7.4% en el IV.

 

Gráfica No. 2. Niveles de logro en matemáticas de las tres escuelas estatales en donde se desarrollará la investigación.

Fuente: Elaboración propia con información de PLANEA 2019

 

Respecto al nivel de logro en matemáticas, la gráfica 2 expone los porcentajes obtenidos por niveles de logro de las tres escuelas en cuestión, otra vez, la Secundaria Estatal No. 12 obtuvo buenos resultados con respecto de la Miguel Virgen Morfin y la Jesús Silverio Cavazos Ceballos, el 91.3% de los alumnos está en el nivel de logro IV, el más alto, el 2.5% en el III, 3.8 en el II y, a diferencia de Lenguaje y Comunicación en donde no hubo alumnos en el nivel de logro I, en matemáticas el 2.5% de los alumnos está ubicado en el nivel I.

La situación en las otras dos secundarias no es alentadora, más de la mitad de los alumnos se encuentran ubicados en el nivel de logro I, 63.9% la secundaria Miguel Virgen Morfín y 71.4% la Jesús Silverio Cavazos Ceballos, en el II, 23.6% y 10.7%, en el III, 9.7% y 3.6& y, finalmente, en el nivel de logro IV el 2.8% y 14.3% respectivamente.

Esto quiere decir que, aunque las condiciones demográficas puedan ser idóneas, existen otras variables que afectan el aprovechamiento escolar. Podemos observar que las 3 escuelas están en contextos de nivel medio y bajo económicamente, su población es variada en sentido social, por tanto, es necesario seguir analizando otros aspectos de contexto para poder tener una mejor visión de la gestión educativa en dichas áreas de estudio.

Políticas Nacionales

El Proyecto Alternativo de Nación 2018 – 2024 convertido en la “Cuarta Transformación” consideraba desde un inicio “el combate a la pobreza y la desigualdad imperante en la mayor parte de la población, en uno de sus postulados establecían como prioritario “el cumplimiento efectivo de los derechos de la gran mayoría a la alimentación, la salud, la educación, el trabajo, la vivienda digna, la cultura y el deporte” (MORENA, 2018).

En ese sentido, una de las primeras acciones fue el diseño y puesta en marcha del nuevo modelo educativo denominado la “Nueva Escuela Mexicana”, dicho proyecto fue impulsado por el primer Secretario de Educación Pública de la administración López-Obradorista, Esteban Moctezuma Barragán, quien en diciembre de 2018 anunció el Acuerdo Educativo Nacional como el resultado de una consulta realizada a profesores, directivos, sociedad civil y alumnos.

Ahora bien, toda reforma es coyuntural y responde al proyecto de nación del gobernante en turno, y la del 2019 no es la excepción, fue hecha con base en un anhelo del gremio magisterial el cual fue duramente criticado en el sexenio anterior, el objetivo principal de este apartado es hacer una revisión de la propuesta educativa del actual gobierno mexicano para después, con una visión crítica y propositiva, elaborar un esquema como elemento para condensar el análisis del mismo.

Sobre esa idea, se concuerda con (Uribe, Medina & Ibarra, 2019, 4) quienes consideran que “este modelo demanda un cambio de paradigma, el cual requiere de una participación plena, consciente y comprometida de los docentes y de todos los actores que se implican, la NEM prioriza el interés superior de las niñas, los niños, adolescentes y jóvenes en el acceso, permanencia y participación en el Sistema Educativo Nacional (SEN)”.

Ahora bien, uno de los aportes de la Reforma Constitucional al Artículo 3o de la Constitución Mexicana, subraya el aspecto de trayectoria e inclusión:

“Toda persona tiene derecho a la educación. El Estado - Federación, Estados, Ciudad de México y Municipios impartirá y garantizará la educación inicial, preescolar, primaria, secundaria, media superior y superior. La educación inicial, preescolar, primaria y secundaria, conforman la educación básica; ésta y la media superior serán obligatorias, la educación superior lo será en términos de la fracción X del presente artículo. La educación inicial es un derecho de la niñez y será responsabilidad del Estado concientizar sobre su importancia. Corresponde al Estado la rectoría de la educación, la impartida por éste, además de obligatoria, será universal, inclusiva, pública, gratuita y laica. La educación se basará en el respeto irrestricto de la dignidad de las personas, con un enfoque de derechos humanos y de igualdad sustantiva.” (DOF, 2019)

También considera el aspecto de una educación integral en el siguiente párrafo:

“Tenderá a desarrollar armónicamente todas las facultades del ser humano y fomentará en él, a la vez, el amor a la Patria, el respeto a todos los derechos, las libertades, la cultura de paz y la conciencia de la solidaridad internacional, en la independencia y en la justicia; promoverá la honestidad, los valores y la mejora continua del proceso de enseñanza aprendizaje.” (DOF, 2019)

En este sentido, como parte de la Nueva Escuela Normal, se plantea modificar la manera en la que se trabaja, es por esto que se propone la metodología STEM, pero, ¿Por qué utilizar STEAM?, de acuerdo con (Alianza para la Promoción STEM, 2019, p. 11 y 12), se debería de utilizar esta metodología:

Para superar la pobreza, la desigualdad, el deterioro social y ambiental mediante una educación pertinente que habilite a las personas a vivir con dignidad y felicidad.

Para dar respuesta al déficit global de especialistas en ciencia y tecnología, y desarrollar nuevas competencias en STEM con un enfoque de género, involucrando a todos los actores sociales.

STEAM desarrolla competencias para crear soluciones innovadoras que sumen a cumplir la Agenda 2030 de la ONU y afrontar la 4a Revolución Industrial.

En este caso en particular, el cuadro No. 1 muestra el resultado de la revisión documental sobre la propuesta de la Nueva Escuela Mexicana con la intención de identificar y analizar los elementos internos y externos, así como los aspectos positivos y negativos que afectarían a la implementación del modelo educativo. Para la construcción del siguiente cuadro se tomaron como elementos internos aquellos aspectos relacionados de manera directa con el modelo educativo: propuesta, implementación, actores del modelo; y como agentes externos lo concerniente a cuestiones presupuestales, políticas y sanitarias.

 

P o s i t i v o

 

N e g a t i v o

I

N

T

E

R

N

O

S

 

Fortalezas

·         Afirma una visión humanista de la educación.

·         La educación es un derecho y no un privilegio.

·         La educación inicial se incorpora a la educación básica y es un derecho de la niñez y obligatoria impartirla para el Estado.

·         Los principios universales, equitativo y excelencia se suman a la educación.

·         El maestro, agente primordial de la transformación social.

·         Prioriza el interés superior de niñas, niños y adolescentes.

·         Visión regional que promueve nuevas políticas y contenidos diversificados. (Guevara, 2019)

 

Debilidades

·         A cuatro años de haberse reformado el Artículo Tercero Constitucional la Nueva Escuela Mexicana aún no se ha implementado en las Escuelas.

·         Incorpora la educación inicial como parte de la educación básica pero no se destinan los recursos necesarios para garantizar el acceso al mismo.

·         Razones de índole políticas han dispuesto relacionar la Política Educativa con la reforma educativa y curricular.

·         La operación simultánea de ambos procesos por parte de la SEP, ha sido posible debido a las negociaciones con el SNTE (ahora con la CNTE) en temas torales como: la actualización y profesionalización, el control de las plazas docentes, los criterios de ingreso, promoción y reconocimiento de los docentes, temas sindicales antes que educativos y pedagógicos.

(Romero, 2019, 1-2)

 

 

 

 

E

X

T

E

R

N

O

 

Oportunidades

·         Establecer las bases de un modelo educativo transexenal.

·         Orientar el presupuesto para el cumplimiento de todos los postulados de la NEM.

·         Implementar un sistema de mejora continua que sea independiente y autónomo para evaluar a todos los actores del Sistema Educativo Nacional y que permita prever las adecuaciones administrativas, presupuestales, metodológicas o pedagógicas evitando con ello otra reforma educativa en el mediano plazo.

·         La regionalización de los contenidos y la educación para la paz coadyuvaría a bajar los índices de violencia en algunos estados de México.

 

Amenazas

·         El cambio de partido en las elecciones de 2024 y con ello un proyecto de Nación diferente.

·         Más allá de la concepción ingenua de que la implementación de política pública se realiza como resultado de un gran proceso de planeación, de racionalidad y eficiencia, hay que aceptar que el quehacer de cambio involucra intervenir a un “animal vivo”. El sistema educativo está vivo: se mueve, reacciona, y se defiende. Por ello, si se habla de transformar, requerimos que de manera efectiva se construya un sistema educativo que funcione de manera diferente a la de “cascada” (Hernández, 2019).

·         No poder resolver las deficiencias en el nivel de logro de los aprendizajes de los alumnos como efecto de la pandemia.

Cuadro No. 1. Análisis DAFO de la Nueva Escuela Mexicana. Fuente: Elaboración propia.

 

En el borrador del Programa de Estudio del Campo Formativo: “Saberes y Pensamiento Científico” de la Fase 6: 1°, 2° y 3° grados, el cual describe los contenidos, diálogos progresiones de aprendizaje, orientaciones didácticas y sugerencias de evaluación menciona que:

“Este campo formativo promueve la formación del estudiantado en relación con las maneras de indagar, estructurar, representar, modelar, explicar, interpretar, reflexionar e incidir en los fenómenos, procesos y hechos naturales que ocurren en contextos socioculturales e históricos específicos, desde la perspectiva de un conjunto de saberes y conocimientos concebidos como “las maneras de decir y hacer” de una comunidad, lo que representa un capital científico, social y cultural transmitido como tal” (SEP, 2022, p. 7)

Considera también “la relación de los saberes y del pensamiento científico con la innovación y uso de la tecnología, en donde a través de prácticas, procesos, técnicas y herramientas se generan conocimientos. Así se forma un ciclo de retroalimentación, aportando cada parte no sólo instrumentos y sistemas productivos, sino también conocimientos teóricos y metodológicos” (SEP, 2022, p. 7).

La Nueva Escuela Mexicana revaloriza el papel del docente y lo reconoce como agente de cambio, pone la Escuela al Centro y le otorga autonomía de gestión, hace énfasis en una educación humanista, incluyente, intercultural, científica y propone la creación de campos formativos; plantea que el Sistema Educativo Nacional atienda a los ciudadanos desde su nacimiento hasta la culminación de sus estudios universitarios para lo cual, por primera vez, se articulan todos los niveles con base en niveles de logro.

Políticas Internacionales

La membresía para que México ingresara al “primer mundo” como tanto pregonó Salinas vino acompañada del cumplimiento de una serie de recetas económicas, fiscales, constitucionales y, parte importante, educativas; México no podía ser parte de la élite mundial si la población solo tenía como prioridad terminar el nivel de primaria, es decir, 6 años de preparación académica para luego insertarse en el campo laboral, qué se puede esperar de un país en donde la mayoría de las personas no tienen los conocimientos suficientes para hacerse cargo de trabajos que requieren cierto grado de especialización técnica.

No debemos de olvidar que antes de la llegada de Salinas al poder, la mayor parte de la población vivía en el campo y de allí se alimentaba, eran pocas las empresas que no fueran paraestatales que generaban empleos, había mucho proteccionismo del Estado en ciertas áreas productivas, la instauración del sistema económico neoliberal con el presidente Miguel de la Madrid Hurtado había comenzado con devaluaciones del peso frente al dólar y el panorama económico no era nada alentador, aunado a esto la baja calidad de la educación no era una buena imagen para los inversionistas extranjeros.

Es en este sexenio donde comienzan una serie de reformas que nos llevan a firmar tratados, convenios y acuerdos internacionales, comenzó una serie de privatizaciones de empresas insignia del Estado mexicano, se desincorporaron los bancos, las minas, la telefónica más grande de Latinoamérica y, de pronto, México contaba con 24 personas en la lista de los hombres más ricos del mundo, billonarios, y a todo esto, ¿Qué pasaba en la educación?

Para empezar y como ya se ha mencionado, la educación tenía una visión alfabetizadora y se había hecho un gran esfuerzo para enseñar a leer y a escribir a millones de mexicanos, es en este sexenio cuando se hace obligatoria la educación secundaria, en este sentido, con base en (Gómez, 2017, p. 156), “la OCDE señala que “el sistema educativo mexicano refleja una baja calidad en la educación de sus alumnos basado en los bajos resultados derivados de la aplicación de pruebas nacionales e internacionales. El desempeño de los estudiantes es diverso, en función de su propio contexto, es decir, varía en aspectos tales como: psicológicos, económicos, políticos, sociales, culturales, de motivación, hábitos de estudio, entre otros. Existen grandes brechas en la calidad educativa debido al nivel socioeconómico al que pertenecen los alumnos, situación presente en todo el territorio nacional”.

El objetivo de este apartado no es el de hacer una revisión exhaustiva de todo el manual propuesto por IIPE-UNESCO (2020), sino analizar cómo la implementación de estas recetas impactó en el Sistema Educativo Mexicano. En este sentido que, los medios de implementación incluyen las modificaciones en las Escuelas Normales y las Instituciones de Educación Superior con la finalidad de aumentar la oferta de maestros calificados.

Ahora bien, el análisis propuesto se hizo con base en cuatro ejes: Política Educativa, Estrategia de Gobierno, Proyecto de Nación y Cultura Digital e Innovación, ¿Cómo impactaron estas reformas en los ejes de análisis? Empecemos por las políticas educativas, que cada sexenio estuvo marcada por la incorporación paulatina de cada una de las 7 metas propuestas por la agenda de la ONU, aumentar primero a 9 la obligatoriedad de la educación, incluir a las personas indígenas y con discapacidad, eliminar las disparidades de género, el desarrollo de las competencias esenciales y asegurar la educación de calidad.

Con relación a la estrategia de gobierno implementada por cada uno de los presidentes en turno para continuar con las recetas del manual cabe destacar que, salvo dos gobernantes, Fox y AMLO, han contado con el respaldo popular para seguir con el proyecto educativo dictado desde el extranjero, el primero no obtuvo los resultados esperados y el otro está en veremos.

En cuanto al proyecto de nación que se tuvo en cada uno de los períodos sufrió modificaciones, al menos en el sector educativo, por diferentes motivos, algunos de ellos no vinieron del extranjero, sino que, la apremiante situación económica o la presión social de los diferentes actores del SEN hicieron que se redireccionara el rumbo del país, aun así, lo dictado por los grandes capitales se tuvo que seguir cumpliendo.

Para finalizar con el análisis, la cultura digital y de innovación ha sido la que más se ha tardado en implementar, esto debido a las condiciones paupérrimas en las que están algunas escuelas, como llevar la tecnología a lugares en donde ni siquiera hay energía eléctrica, en donde los alumnos están más preocupados por comer que por aprender, donde las desigualdades económicas son abismales entre el norte y el sur del país, con todo lo anterior, desde mi punto de vista, es rescatable lo siguiente:

El Manual, propone estructurar la descripción del gobierno del sistema en las siguientes dimensiones:

Un análisis institucional, que incluye la organización de la gestión y la administración pública, las articulaciones, horizontales y verticales, y las alianzas.

El financiamiento de la política educativa

La asistencia y la cooperación internacional

Los sistemas de información, seguimiento y rendición de cuentas (IIPE-UNESCO, 2020, p. 83)

Del análisis documental.

De los resultados obtenidos en los textos consultados, que pueden ser retomados para cumplir con los objetivos de la investigación propuesta son los siguientes:

El desarrollo de habilidades transversales a través del ABP

La propuesta para evaluar los proyectos STEM que se desarrollen en las escuelas estatales.

El enfoque sociocrítico y la pedagogía crítica en el desarrollo de proyectos interdisciplinarios.

La importancia de analizar la implementación del enfoque STEAM radica en la necesidad de cambiar los esquemas mentales actuales y fomentar la integración del ser humano a la sociedad del conocimiento

La metodología STEAM en el desarrollo de proyectos para el campo de las ciencias en España.

La interdependencia y complejidad de los problemas actuales, enmarca a la interdisciplinariedad como un rasgo distintivo de la actividad científica contemporánea.

Los resultados del informe Rocard en donde se describe una caída en las vocaciones científico-tecnológicas, especialmente acentuada en relación al género y el origen socio-económico: las alumnas en general y el alumnado de familias de bajo nivel socioeconómico accede en muy baja proporción a las vocaciones científico-tecnológicas.

Desarrollar elementos de apoyo para la formación de profesorado sobre ABP STEAM.

Analizar los proyectos ABP STEAM que diseña el profesorado de secundaria.

Analizar percepciones y necesidades formativas del profesorado en relación al diseño, aplicación y eficacia de secuencias ABP STEAM.

La construcción de rúbricas para la mejora de proyectos STEAM de educación secundaria validada por expertos que permita facilitar la selección, el diseño y/o adaptación de proyectos STEAM.

Ahora bien, el aporte que hace el presente trabajo consiste en analizar la implementación de la metodología STEAM en el campo formativo “Saberes y Pensamiento Científico” en el nivel de educación secundaria con base en los objetivos de la Nueva Escuela Mexicana, de las investigaciones revisadas no existe alguna en México que aborde dicho tema, primero porque aún no se han puesto en marcha los planes y programas de estudio de la NEM, existe una incertidumbre en el profesorado del cómo se debería de abordar este nuevo enfoque educativo, aún no se ha estudiado, lo que representa una gran oportunidad para innovar en esta área de estudio y comenzar a llenar los vacíos existentes.

CONCLUSIONES

De acuerdo a los enfoques metodológicos, se reunieron hechos y observaciones las cuales fueron ordenadas en tablas analíticas y se identificaron cosas en común de las tres escuelas en cuestión para crear categorías de análisis que permitan comparar los resultados que se obtengan en cada una de ellas.

De 1993 a la fecha sí que ha habidos cambios en el sector educativo, siempre se ha dicho que son más los buenos docentes que los malos, siempre habrá quien tenga la disponibilidad, las ganas, el entusiasmo de sacar adelante a sus alumnos, en algunas regiones del país los maestros eran vistos como la máxima autoridad de la localidad, eran respetados y se daban a respetar, ahora, una buena parte de ellos quieren ganar más haciendo menos, quieren que los traten como en Finlandia pero quieren trabajar en la escuela que está tres cuadras de su casa.

Es cierto que buscando una mejora en la educación la Autoridad los ha llenado de formatos e instrumentos en los que deben recabar información y muchos de ellos no tienen el seguimiento que se requiere para realmente hacer cambios sustantivos en el sistema, aún con todo esto los datos duros muestran una realidad diferente a la del lejano sexenio de Salinas, a continuación, enlistaré unos datos emitidos por la Comisión Nacional para la Mejora Continua de la Educación (2021) con base en los Indicadores Nacionales de la Mejora Continua de la Educación en México.

La información del perfil de directivos y docentes mexicanos no dista mucho de la presentada en la edición 2020 de los indicadores nacionales. Como es de esperarse, el paso de un ciclo escolar resulta poco para que se reflejen los efectos de las políticas nacionales y sus estrategias de acción, lo que, se espera, sucederá en el mediano y el largo plazos. Derivado de ello, los hallazgos principales del capítulo remiten a aspectos y problemas que se han comentado anteriormente.

En el país existe una plantilla docente feminizada en los niveles de la educación básica y especial (86.7% en preescolar, 65.5% en primaria, 54% en secundaria, 80% en Centros de Atención Múltiple, 84.8% en Unidades de Servicios de Apoyo a la Educación Regular y 61% en Centros de Atención para Estudiantes con Discapacidad), encontrándose un menor porcentaje de docentes mujeres en la educación media superior y la superior (49.5 y 43.2%, respectivamente), lo cual contrasta con el hecho de que los cargos de supervisión y directivos –con excepción de preescolar, donde las mujeres predominan– recaen más en hombres tanto en la educación primaria (60.8 y 51.3%, respectivamente) como en la secundaria (69.8 y 57.4%, en cada caso). Esta información lleva a reflexionar sobre si los procesos para el desarrollo profesional de las y los docentes toman en cuenta de manera suficiente y adecuada la equidad de género para la promoción a dichos cargos, conforme a las políticas impulsadas en el país que se han adecuado teniendo como referente esta perspectiva

En educación secundaria (sin considerar a las escuelas comunitarias) la mayor presencia de docentes de especialidad correspondió a los de educación física, en 41.7% de las escuelas; seguidos de docentes de artes, 37.9%; idiomas, 36.9%; y, por último, de tecnologías, 36.5%.

Ya, por último, se retoma el eje de análisis Cultura Digital e Innovación desde la implementación de la Escuela Normal de proyectos basados en la metodología STEAM como un recurso técnico – pedagógico para desarrollar en los alumnos el pensamiento crítico, la creatividad, resolución de problemas, alfabetización de los datos, comunicación, colaboración y, lo más importante, la alfabetización digital y las ciencias computacionales.

El reto que como formador de formadores se asume es el de articular un trabajo colegiado entre compañeros docentes para que desarrollen en el alumnado las habilidades requeridas para poder comunicarse y negociar entre pares, relacionarse con los demás para encontrar soluciones compartidas a problemas comunes, que innoven no solamente en su práctica educativa sino que fomenten el uso y la incorporación de la tecnología para resolver problemas propios de la comunidad en donde laboran, eso para nosotros, es revalorizar al maestro.

REFERENCIAS BIBLIOGRAFICAS

Diario Oficial de la Federación (2019). DECRETO por el que se reforman, adicionan y derogan diversas disposiciones de los artículos 3o., 31 y 73 de la Constitución Política de los Estados Unidos Mexicanos, en materia educativa. Recuperado el 08 de diciembre de 2022, de https://www.dof.gob.mx/nota_detalle.php?codigo=5560457&fecha=15/05/2019

Címbranos, F., Montesinos, D. & Bustelo, M. (1999). El análisis de la realidad. La Animación sociocultural: una propuesta metodológica. Popular

Comisión Nacional para la Mejora Continua de la Educación (2021). Indicadores Nacionales de la Mejora Continua de la Educación en México. Edición 2021: cifras del ciclo escolar 2019-2020. Principales hallazgos.

Fonseca-Factos, Alejandra, Simbaña-Gallardo, Verónica. (2022). Enfoque STEM y aprendizaje basado en proyectos para la enseñanza de la física en educación secundaria. Revista Digital Novasinergia, 5(2), 90-105. Epub 05 de julio de 2022. https://doi.org/10.37135/ns.01.10.06

Galán Munévar, J., Robles Sánchez, E. L., & Moreno Mosquera, H.  (2011). La robótica aplicada a la lúdica. Tecnura, 15(30), 52-63.

Gras, M. (Coord.), Alí, C., Segura, L. (2020) Estrategia Educación STEM para México. Visiónde Éxito Intersectorial de los cuatro Ejes Estratégicos. CDMX: México, Movimiento STEM

Guerrero Támara, V., Penadillo Lirio, R. A., & Lezameta Blas, Ú.  (2022). Nivel de percepción de la robótica educativa en una universidad peruana. ACADEMO, 9(1), 62-72. https://doi.org/10.30545/academo.2022.ene-jun.6

Guevara Niebla, Gilberto (2019). Los contenidos del Nuevo Acuerdo Educativo. Secretaría de Educación Pública, Subsecretaría de Educación Básica. Recuperado el 08 de diciembre de 2022, de https://www.tamaulipas.gob.mx/educacion/wp-content/uploads/sites/3/2019/12/4_los-contenidos-del-nuevo-acuerdo-educativo.pdf

González Fernández, María Obdulia; Flores González, Yadira Alejandra; Muñoz López, Claudia Panorama de la robótica educativa a favor del aprendizaje STEAM Revista Eureka sobre Enseñanza y Divulgación de las Ciencias, vol. 18, núm. 2, 2021 Universidad de Cádiz, España.

Gómez, E. (2017). “Panorama del sistema educativo mexicano desde la perspectiva de las políticas públicas”. Innovación Educativa, vol. 17, núm. 74, mayo-agosto, 2017, pp. 143-163 IPN, México, D.F.

Gómez Collado, Martha E.  (2017). Panorama del sistema educativo mexicano desde la perspectiva de las políticas públicas. Innovación Educativa, 17(74),143-163. [fecha de Consulta 16 de Octubre de 2022]. ISSN: 1665-2673. Disponible en:   https://www.redalyc.org/articulo.oa?id=179452787009

IIPE-UNESCO (2020). MANUAL DE ANÁLISIS DEL SECTOR EDUCATIVO Para monitorear el cumplimiento del derecho a la educación en América Latina. Argentina, IIPE-UNESCO. pp. 1, 5-18

Instituto Nacional para la Evaluación de la Educación (2015). ¿Dónde y quién forma a los docentes de educación básica y media SUPERIOR? Obtenido de:

https://www.ses.unam.mx/integrantes/uploadfile/vmedrano/PresentacionSES04.pdf

INEE (2019). Informe de resultados PLANEA 2017. El aprendizaje de los alumnos de tercero de secundaria en México. Lenguaje y Comunicación y Matemáticas. México: autor.

INEGI (2023). Información por entidad. Recuperado el 12 de marzo de 2023 de https://cuentame.inegi.org.mx/monografias/informacion/col/default.aspx?tema=me&e=06.

INEGI (2023). Extensión territorial de México. Recuperado el 12 de marzo de 2023 de https://cuentame.inegi.org.mx/territorio/extension/default.aspx?tema=T.

INEGI (2023). México en cifras. Recuperado el 12 de marzo de 2023 de https://www.inegi.org.mx/app/areasgeograficas/#collapse-Resumen

Lara Pulido, Gabriela M., & Colín, Georgina. (2007). Sociedad de consumo y cultura consumista. Argumentos (México, D.F.), 20(55), 211-216. Recuperado el 24 de febrero de 2023, de http://www.scielo.org.mx/scielo.php?script=sci_arttext&pid=S0187-57952007000300008&lng=es&tlng=es

Lehman Brothers (1996), "Investment opportunity in the education industry", mimeo.

Moreno Moreno, P., (1995). Neoliberalismo económico y reforma educativa. Perfiles Educativos, (67).

Mora Vargas, A. I.,(2005). Guía para elaborar una propuesta de investigación. Revista Educación, 29(2), 67-97.

Moreno, I., Muñoz, L., Serracín, J. R., Quintero, J., Pittí Patiño, K., & Quiel, J.  (2012). LA ROBÓTICA EDUCATIVA, UNA HERRAMIENTA PARA LA ENSEÑANZA-APRENDIZAJE DE LAS CIENCIAS Y LAS TECNOLOGÍAS. Teoría de la Educación. Educación y Cultura en la Sociedad de la Información, 13(2), 74-90.

Moreno Moreno, P., (1995). Neoliberalismo económico y reforma educativa. Perfiles Educativos, (67).

Movimiento de Regeneración Nacional (2018). Proyecto Alternativo de Nación 2018-2024, México: MORENA.

Pérez Acosta, G. X., & Mendoza-Moreno, M. Á.  (2020). Robótica educativa: propuesta curricular para Colombia. Educación y Educadores, 23(4), 577-595. https://doi.org/10.5294/edu.2020.23.4.2

Pérez-Campanero, M. Paz (2000). Cómo detectar las necesidades de intervención socioeducativa. (3ª ed.). Narcea.

Rojas, Graciela (2020). Educación STEAM y la Innovación Social. Recuperado el 08 de diciembre de 2022 de: https://es.linkedin.com/pulse/educación-steam-y-la-innovación-social-graciela-rojas

Romero Gonzaga, R. (2019). Un “nuevo” modelo educativo para la educación básica, 2019-2024. Educación Futura, 1-4. Obtenido de

http://www.iisue.unam.mx/iisue/medios/educacion-futura-rosalina-romero-becaria-posdoctoral-iisue-741.pdf

Sánchez-García, J. M., & Toledo-Morales, P.  (2017). Tecnologías convergentes para la enseñanza: Realidad Aumentada, BYOD, Flipped Classroom. RED. Revista de Educación a Distancia, (55), 1-15.

Pérez, M., Carpio, C., y San Martín, M. (2018). Calidad de la educación en México: políticas públicas de fortalecimiento en la educación básica. En G. Hoyos, P. Mora, N. Baca y S. Serrano, Dinámicas urbanas y perspectivas regionales de los estudios culturales y de género (pp. 197-212). México: UNAM-ANUIES. http://ru.iiec.unam.mx/4412/1/1-065-P%C3%A9rez-Carpio-San%20Mart%C3%ADn.pdf

Poder Ejecutivo Federal (1989). Plan Nacional de Desarrollo, 1989-1994

SEP (1989). Programa para la Modernización Educativa 1989-1994. México.

SEP (2019). La Nueva Escuela Mexicana: principios y orientaciones pedagógicas. Obtenido de:

https://dfa.edomex.gob.mx/sites/dfa.edomex.gob.mx/files/files/NEM%20principios%20y%20orientacio%C3%ADn%20pedago%C3%ADgica.pdf

SEP (2022). Catálogo nacional de cursos extracurriculares para el proceso de admisión en educación media superior ciclo escolar 2022 – 2023. Recuperado el 08 de diciembre de: http://public-file-system.usicamm.gob.mx/2022-2023/ad_media_superior/convocatoria/EMS_cursos_extracurriculares.pdf

SEP (2022). Programa de Estudio del Campo Formativo: Saberes y Pensamiento Científico. Recuperado el 08 de diciembre de: https://info-basica.seslp.gob.mx/planes-y-programas-de-estudio/plan-y-programas-de-estudio-educacion-basica-2022/

SEyC (2022). Convocatoria para el Registro del Personal Educativo de Nivel Básico en la Oferta de Formación Continua del Programa para el Desarrollo Profesional Docente 2022 Recuperado el 08 de diciembre de: https://www.secolima.gob.mx/index.php/secolima/interior/PDPDEB

Uribe Treviño, Sanjuana, Medina Rubio, Ana María, Ibarra Lerma, Arnoldo (2019). Perspectivas hacia la Nueva Escuela Mexicana. Obtenido de

https://www.tamaulipas.gob.mx/educacion/wp-content/uploads/sites/3/2019/11/perspectivas-nem-20191106-1.pdf

White, Doug (1979). ENFOQUES DENTRO DE LA EDUCACION COMPARADA. Revista de Educación.



[1]Autor Principal

Correspondencia: netza.saucedo@gmail.com